
Kwaliteitscontrole
Productiecapaciteit
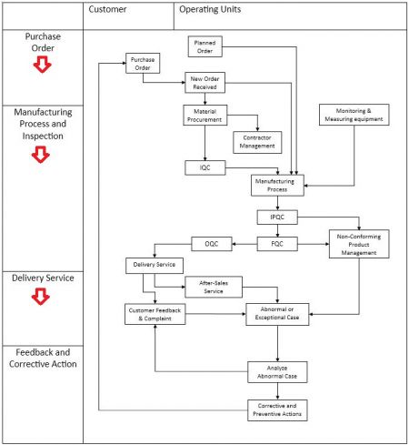
Van de inkoop van grondstoffen tot de productielijn van magnetron lunchboxen, drinkbekers en PP kunststof containers, alle fasen ondergaan gestandaardiseerde inspectiepunten. Dit proces zorgt voor de tijdige levering van gekwalificeerde producten en voldoet aan de verwachtingen van klanten.
Een professionele fabrikant van plastic voedselcontainers, die de beste aanbevelingen aan onze klanten biedt
Klantrelatiebeheer
Door het opzetten van een sterke communicatiekanaal met onze klanten, krijgen we niet alleen een dieper inzicht in uw verwachtingen en eisen met betrekking tot producten zoals magnetron lunchboxen, drinkbekers en PP kunststof containers, maar dragen we ook onze bedrijfswaarden en overtuigingen over. Dit wederzijdse begrip bevordert vertrouwen en langdurige ondersteuning.
Het bereiken van wederzijds overeenstemming over productkwaliteit, verpakking en leveringsvoorwaarden verloopt efficiënter met een dergelijke effectieve communicatie, waardoor het vertrouwen tussen beide partijen wordt versterkt en misverstanden worden geminimaliseerd.
Flexibele productieplanning en kwaliteitscontrole
Onze productielijnen zijn uitgerust met volledig geautomatiseerde machines die speciaal zijn ontworpen voor de productie van magnetron lunchboxen, drinkbekers en PP plastic containers. Regelmatig onderhoud wordt uitgevoerd om een hoge stabiliteit van de output te waarborgen. Deze efficiëntie verbetert niet alleen onze flexibiliteit in productieplanning, maar stelt ons ook in staat om om te gaan met spoedbestellingen.
Naast de geavanceerde hardware-apparatuur hebben onze frontliniepersoneel ook professionele training gehad in kwaliteitscontrole- en inspectieprocedures. Dit zorgt voor de consistente en stabiele kwaliteitsoutput van onze eindproducten, inclusief onze magnetronbestendige lunchboxen, drinkbekers en PP-plastic containers.
- Downloaden
Ontdek onze handige to-go voedsel- en drankcontainers - ontworpen voor gemakkelijke voedselopslag en magnetronverwarming. Geniet van uw maaltijden, waar en wanneer dan ook.
Kwaliteitscontrole | Ultieme gids voor het kiezen van de beste deksels voor plastic soepkommen | HWS
Gevestigd in Taiwan sinds 1988, Hong Wai Sheng Industrial Co., Ltd. is een fabrikant van hoogwaardige plastic soepkommen, deksels en voedselcontainers die zijn ontworpen voor de moderne horeca-industrie. Ons assortiment omvat PP-zachte bekers en wegwerpkunststofbekers die zijn ontworpen voor gemak, duurzaamheid en klanttevredenheid. Ideaal voor kopers die betrouwbare, milieuvriendelijke opties zoeken die geen concessies doen aan kwaliteit.
'HONG WAI SHENG' is een toonaangevende leverancier die gespecialiseerd is in hoogwaardige plastic soepkommen, deksels, voedselcontainers, PP-zachte bekers en wegwerpbekers op maat gemaakt voor de horeca. Met een focus op duurzaamheid, innovatie en klanttevredenheid, bieden wij milieuvriendelijke, duurzame oplossingen die zijn ontworpen om te voldoen aan de uiteenlopende behoeften van onze klanten. Onze producten zijn gericht op bedrijven die op zoek zijn naar betrouwbare, kosteneffectieve en milieuvriendelijke opties, met gegarandeerde eersteklas service voor cateraars, evenementenorganisatoren en voedselverkopers. Toegewijd aan uitmuntendheid, Hong Wai Sheng stelt de norm voor hoogwaardige kunststof voedselservicebenodigdheden.
HWS levert duurzame, milieuvriendelijke plastic soepkommen en voedselcontainers voor professionals in de voedingsindustrie. Met geavanceerde technologie en 18 jaar ervaring zorgt HWS ervoor dat aan de eisen van elke klant wordt voldaan.



